


GVAN
Discover Green, Grow Dreams


Project Overview
GVAN is a mobile e-commerce application designed to make plant shopping convenient and accessible for local users. Traditional plant shopping requires visiting nurseries, which can be time-consuming and inconvenient, especially for busy professionals and plant enthusiasts. GVAN eliminates this hassle by allowing users to explore a wide range of plants and accessories, make purchases, and receive doorstep deliveries.
Project Goal
The main goal of the GVAN mobile app is to create a seamless and engaging shopping experience for plant buyers while ensuring trust and ease of use.
Responsibilities:
UI/UX Design, User Research, Digital Wireframing and Mockup
Tool:
Figma

Design Process
I followed a user-centered design approach based on the Design Thinking methodology:

Empathize
-
Analyzed competitors and market trends
-
Identified user needs and frustrations

Define
-
Created user personas based on research findings
-
Developed a user journey map to understand pain points

Ideate
-
Brainstormed multiple solutions for pain points
-
Created wireframes and structured the app’s layout

Prototype
-
Designed interactive prototypes in Figma
-
Developed UI components following material design principles

Test
-
Conducted usability testing to identify improvement areas
-
Implemented changes based on feedback
Understanding the Users
User Research: Summary
-
I conducted interviews with 5 potential users, including plant enthusiasts, first-time buyers, and professionals.
-
Users worry about plant quality, shipping damage, and inaccurate product descriptions.
-
Many users struggle to maintain plants due to unclear care instructions.
-
Complex forms and unnecessary steps lead to cart abandonment.
-
Users prefer the ability to mix and match plant bundles and accessories.
Key Findings:
2. To understand the market landscape, I conducted a competitive audit of three plant e-commerce apps: Wishfy, Seed2Plant, and Ugaoo. The analysis focused on navigation, accessibility, checkout experience, and customer support.
-
Accessibility issues (Wishfy takes longer to download, low accessibility).
-
Information Architecture (IA) concerns (Seed2Plant lacks clarity in product organization)
-
Customer support integration via WhatsApp (Seed2Plant)
-
Easy navigation and heuristic-based design principles (Wishfy, Ugaoo)
Key Findings:
User Research: Pain Points
1
Trust issues
Users hesitate to purchase online
2
Lack of plant care guidance
Users struggle to maintain plants
3
Complicated checkout process
Lack of proper validations process to confirm of delivery
User Personas
App Developer - Sunita

Age - 28
Education - Graduation
Location - Noida, India
Family - Parents, a elder brother
Occupation - App Developer in IT sector
Goals and Needs:
-
Wants a platform that provides easy plant selection and care tips.
-
Prefers a hassle-free buying experience with home delivery.
-
Looks for a service that helps maintain plant health without much effort.
Background:
-
Works full-time in IT and has a busy schedule.
Loves plants and enjoys maintaining a home garden.
Has minimal knowledge of plant care and often struggles with maintenance.
Prefers an easy and convenient way to buy plants and accessories.
Pain Points:
-
Doesn’t have time to visit nurseries.
-
Lacks knowledge about plant care and needs guidance.
-
Finds it difficult to choose the right plants for her space.
Retired Professional - Shankar

Age - 62
Education - Graduation
Location - Noida, India
Family - Wife, a son & a daughter
Occupation - Retired Professional
Goals and Needs:
-
Prefers a user-friendly app with clear categories and easy checkout.
-
Wants doorstep delivery to avoid traveling long distances.
-
Looks for guidance on plant selection and maintenance.
Background:
-
Retired, enjoys spending time with nature.
-
Loves gardening but finds it difficult to carry heavy plant pots.
-
Has two kids and a wife who support his passion.
Pain Points:
-
Finds it hard to carry and transport plants from nurseries.
-
Needs a senior-friendly interface for easy navigation.
-
Wants customer support for plant care queries.
Design and Test
✏️ During Designing – UX/UI Decisions
During the design phase, I focused on the following:
-
Simplicity & Clarity: Maintained minimalism with enough white space to prevent cognitive overload.
-
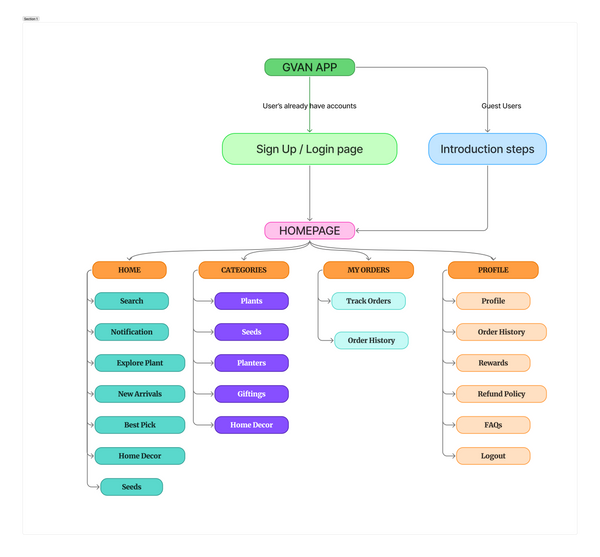
User-Centered Navigation: Designed a bottom navigation bar with clearly labeled icons for Home, Categories, Cart, and Profile for quick access.
-
Microinteractions: Included small interactions like check delivery location animations, success messages, and friendly loading indicators to enhance user satisfaction.
-
Design System Consistency: I created a basic component library using consistent buttons, cards, and modals for visual harmony and efficient design updates.
UI Components
High- Fidelity Prototype
By focusing on a clean layout, logical navigation, and user behavior insights, I was able to design an intuitive and streamlined user flow for the procurement process. This approach helped ensure the experience was user-friendly, aligned with user expectations, and effective in fulfilling key tasks with ease.
View - High Fidelity Mockup

Prototype


Takeaways
-
Designing the GVAN mobile app was a valuable learning experience that deepened my understanding of creating for limited screen sizes. I realized how crucial it is to prioritize content, maintain visual clarity, and simplify interactions to fit within mobile constraints without compromising the user experience.
-
Another key takeaway was the importance of defining a clear value proposition early in the process. “Discover Green, Grow Dreams” not only shaped the tone of the app but also guided design decisions that emphasized ease, trust, and accessibility for local plant lovers.
-
This project strengthened my ability to design with purpose—balancing aesthetic appeal with functional flow, especially in small-format, consumer-facing applications.
Next Steps
-
Implement AI-powered plant recommendations
-
Introduce subscription-based plant care plans
-
Add community features (gardening tips, user stories)


